• Skip to Top Navigation
  • Skip to Department Navigation
  • Skip to Main Content
  • Skip to Footer

Home Home

Menu
  • Government
    • Departments & Offices
    • Administration
      • Organizational Chart
      • Children's Activity Book
      • General Brochure
      • Public Speakers Bureau
      • Lobbying
      • Open Records (FOIA)
      • Online Payment
      • Budget and Administrative Services
      • Budget & Financials
      • Budget Plans
      • Presentations
      • Public Notices
      • Appropriations and Authorized Positions
      • Quarterly Reports
      • Annual Comprehensive Financial Reports
      • Popular Annual Financial Reports (PAFR)
      • Awards
      • Purchasing
      • Purchasing
      • Bids & RFP's
      • Vendors
      • Doing Business
      • Fixed Assets
    • Attorney's Office
    • Auditor's Office
    • Board of Supervisors
    • Community Services
    • Conservation
    • Facility & Support Services
    • Health Department
    • Human Resources
    • Information Technology
    • MEDIC EMS
    • Planning & Development
    • Recorder's Office
    • Secondary Roads
    • Sheriff's Office
    • Treasurer's Office
    • Youth Justice & Rehabilitation Center
    • Related County Agencies
    • County Assessor
    • Courts
    • Medical Examiner
    • Emergency Management Agency (EMA)
    • Scott Emergency Communications Center (SECC)
    • Emergency Medical Services (EMS)
    • Scott County Library System
    • Department of Health and Human Services
    • Tobacco Free QC (TFQC)
    • Early Childhood Iowa
  • Services
    • Parcel Search
    • Connect
    • Subscribe
    • Contact Us
    • Popular Services
    • Elections and Voting
    • Inmate Listing
    • Job Openings
    • Purchasing
    • Open Records (FOIA)
  • Community
    • Calendar
    • News & Notices
    • Weather
    • About
    • Profile
    • Welcome / Visitors
    • History
    • Webcams
    • United Way
    • Gold Star Memorial
    • Iowa Counties
    • Scott Counties, USA
    • Divisions of Scott County
    • Cities
    • Townships
  • Search

You are here

Home » Government » Administration
»

Organizational Chart

Administration

  • Organizational Chart
  • Children's Activity Book
  • General Brochure
  • Public Speakers Bureau
  • Lobbying
  • Open Records (FOIA)
  • Online Payment
  • Budget and Administrative Services
  • Budget & Financials
  • Budget Plans
  • Presentations
  • Public Notices
  • Appropriations and Authorized Positions
  • Quarterly Reports
  • Annual Comprehensive Financial Reports
  • Popular Annual Financial Reports (PAFR)
  • Awards
  • Purchasing
  • Purchasing
  • Bids & RFP's
    • Closed Bids
  • Vendors
  • Doing Business
  • Fixed Assets
Administration
Phone: 563-326-8702
[email protected]

Administrative Center
600 W. 4th St.
Davenport, Iowa 52801-1003

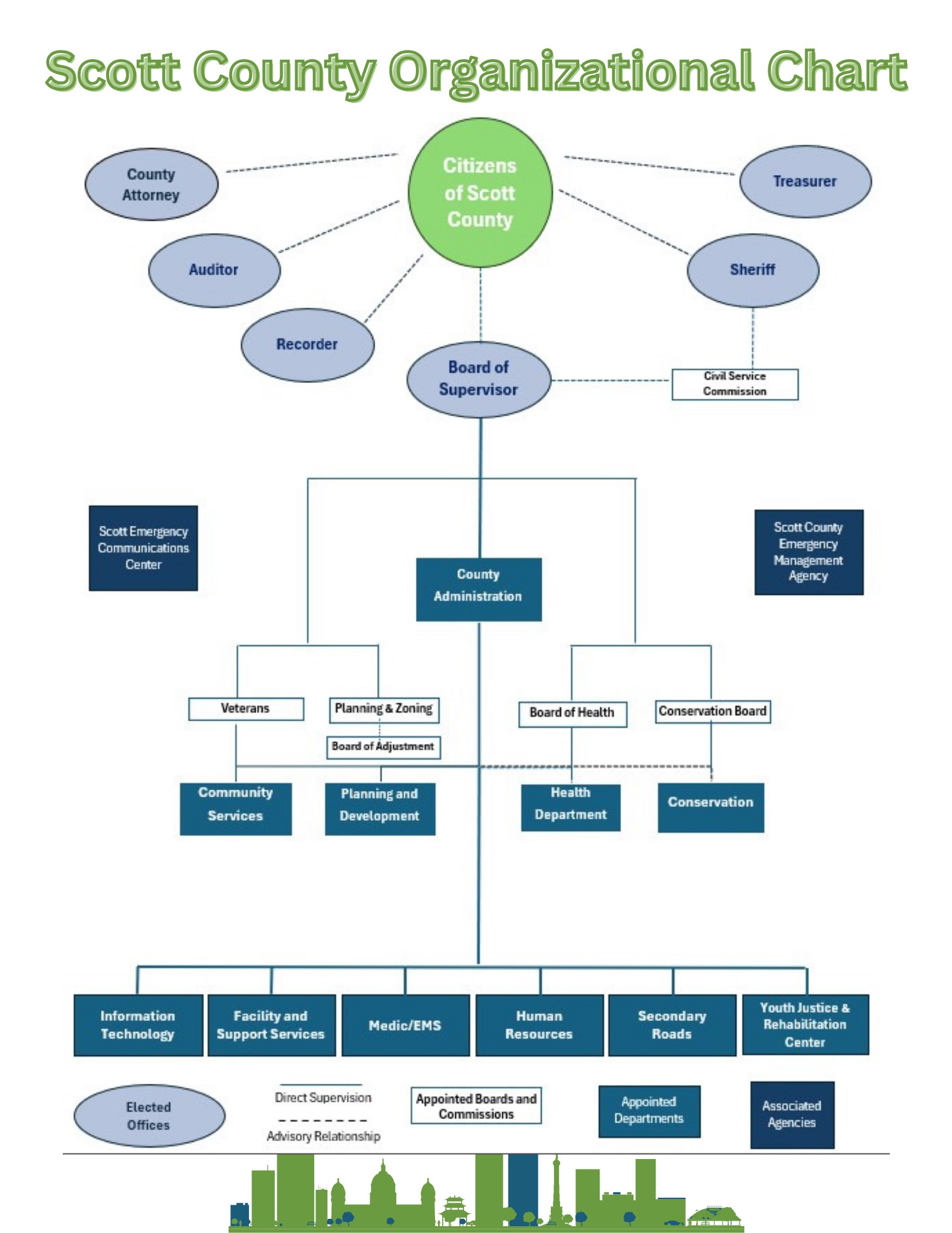
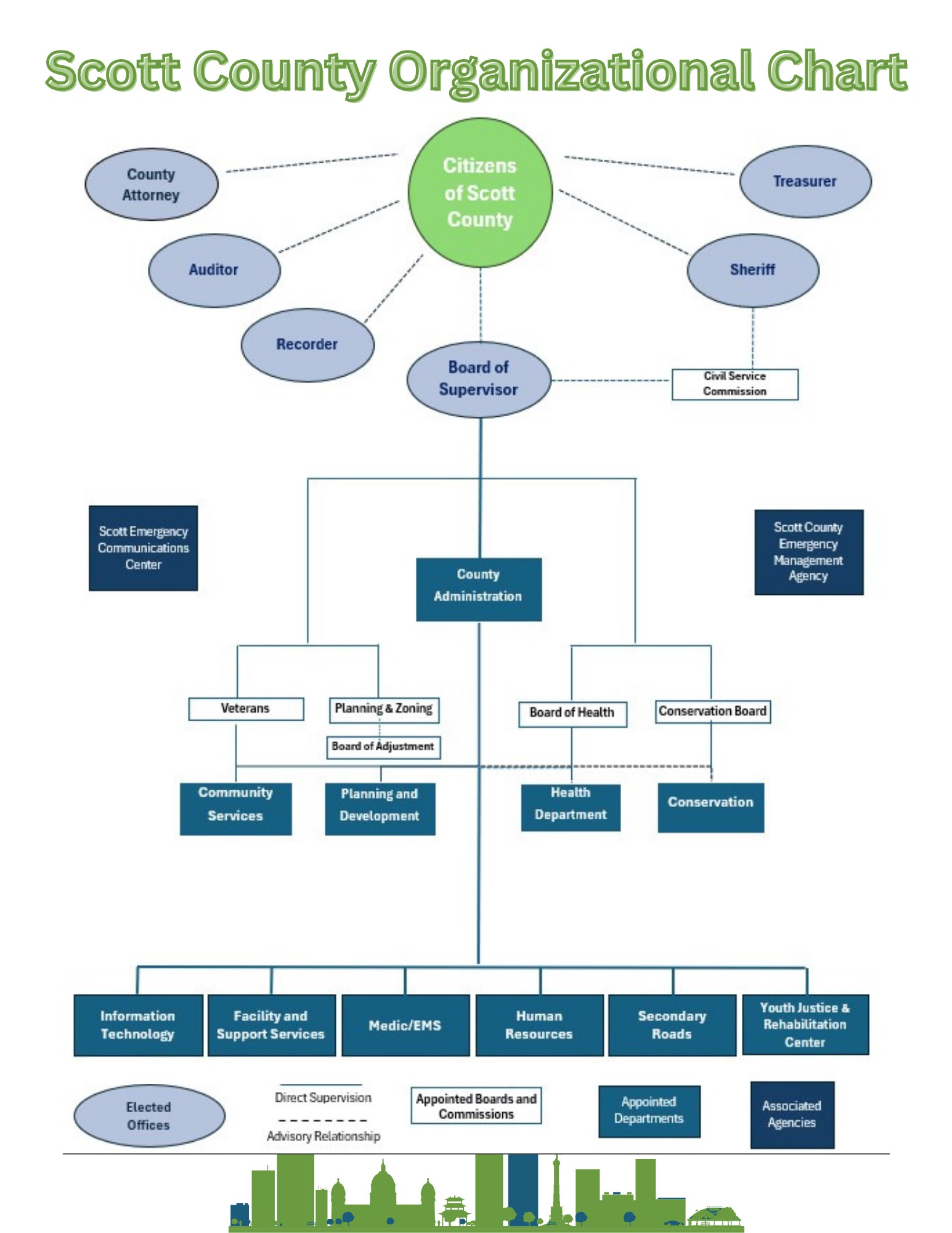
Organizational Chart

Scott County Organizational Chart.

Organizational Chart for Scott County
Attachments: 
Image icon Organizational Chart for Scott County 2025

Meetings & Events

[Event Icon]
2025 Christmas - Offices Closed
December 24, 2025 to December 25, 2025
[Event Icon]
2026 New Year's Day - Offices Closed
January 1, 2026
[Event Icon]
2026 Martin Luther King Jr. Day - Offices Closed
January 19, 2026
[Event Icon]
2026 Memorial Day - Offices Closed
May 25, 2026
[Event Icon]
2026 Independence Day - Offices Closed
July 3, 2026
View all Meetings & Events
CONNECT
  • Facebook
  • X Twitter
  • YouTube
  • LinkedIn
  • Contact Us
  • Contact Us
  • Disclaimer
  • Employee Portal
  • Login (Pre-Authorized Staff Only)
 
 
Scott County Iowa
600 W. 4th St.
Davenport, Iowa 52801
Scott County, Iowa Scott County Logo.
© 2025 Scott County, Iowa